
4-channel I2C and SMBus switches & multiplexers with interrupt and reset function
1 out of 4 switches&multiplexers, compatible with I2C/SMBus
Bus frequency from 0 to 400kHz is supported
4 active-low interrupts, low-reset inputs, active-low interrupt outputs
Conversions among 1.8V, 2.5V, 3.3V and 5V level voltage are supported
Operating temperature: -40°C~85°C
Package: TSSOP16
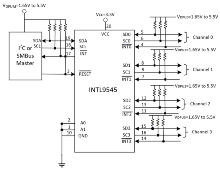
INTL9545 is a 4-channel switches & multiplexers with interrupt and reset function controlled by an I2C bus. The SCL/SDA uplink pair expands to 4 downlink pairs or channels. Active-low reset (RESET) inputs are supported, allowing a downstream I2C bus to recover when it is in a low level state for a long period of time. Pulling RESET to low level resets the I2C state machine and deselects all channels, just as the internal power-on reset function does.

Application Diagram
Server
Storage
Switch
Router
Copyright © 2019-2025 成都yabo.com微电子科技股份有限公司 版权所有 备案编号: 蜀ICP备2022009451号 川公网安备 51019002004893号